法大大官网新版正式推出!全新设计风格,全新操作体验,更丰富的应用场景,更完善的企业服务,让合同签约和管理更方便更安全!前往新版
第三方电子合同平台第三方电子合同平台

建筑设计防火规范2023版最新(下载地址及新旧对比)

来源:法大大 发布于:2023-06-21

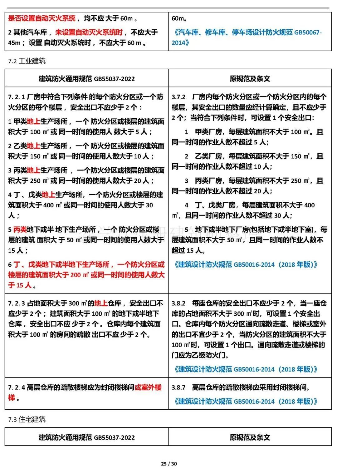
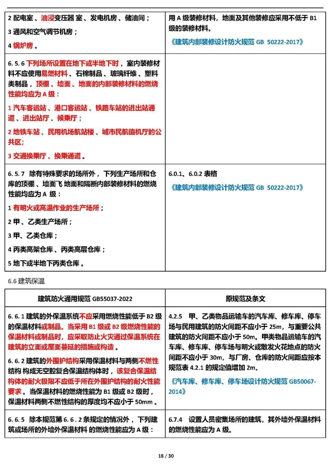
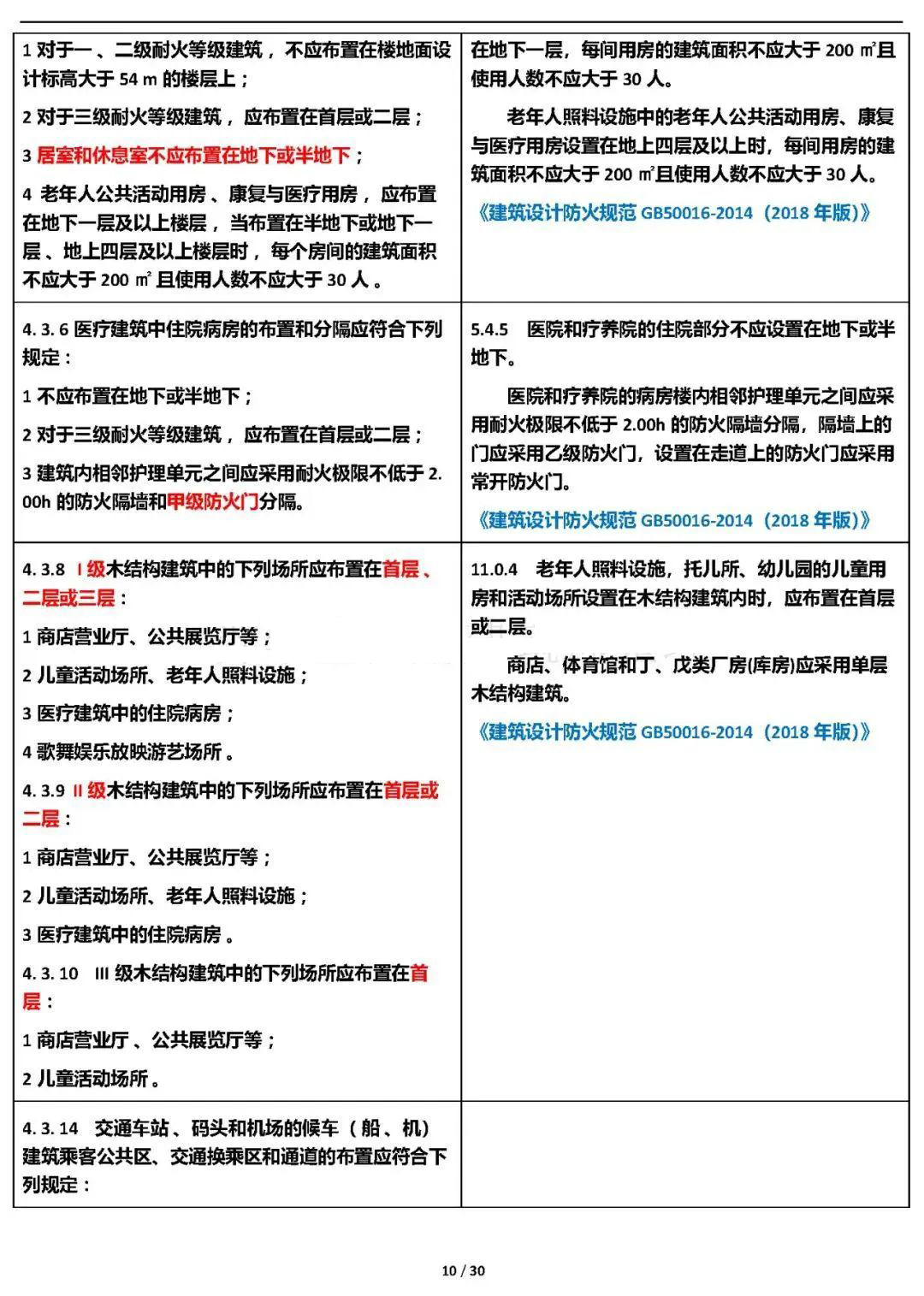
《建筑防火通用规范》为国家标准,编号为GB 55037-2022,自2023年6月1日起实施。本规范为强制性工程建设规范,全部条文必须严格执行。现行工程建设标准中有关规定与本规范不一致的,以本规范的规定为准。

原《建筑设计防火规范》GB50016-2014(2018年版)废止了很多条文。

建筑设计防火规范2023版最新完整下载:《建筑防火通用规范》

新旧建筑防火通用规范最全对比

9408c1f3bba3479d995b47a2ab14dad1_noop.jpg

ae755dd5514f40feae721234ec31e85a_noop.jpg

8d35654085fb4656aa56ad402cf00eba_noop.jpg

7b3473a3146b4da9a6487955076c96a4_noop.jpg

d9b43c730fd4420c9e39e59a4920a024_noop.jpg

8aa1ff92c8694a92a7154cd1dd91d3a8_noop.jpg

e6f0c5453f524be5ba1a3aa4576a9ea4_noop.jpg

b34f42c86c3e4eff822713847b1e67ab_noop.jpg

bdb379e385e54d84942ce5e87552212d_noop.jpg

98e15c6f09324a5bba9732f0ef18569e_noop.jpg

13bfed00a65b472ba0085921e5e48bac_noop.jpg

33fb1220083746dc9bdf305f759104f6_noop.jpg

75beae32c1d142729e11f01b895fa37d_noop.jpg

c8d1819cb57b446fa11e97c876cac9b3_noop.jpg

25b44772a60447249cb20f8a141e3562_noop.jpg

dd257cb954234a6798d3528cfa3f043d_noop.jpg

2175fb21de66457c80a01c64ba67cd9a_noop.jpg

f48c366ec82e46aa9f392bb0ef49cebd_noop.jpg

fa891004d0e448eaa417794c194d6bac_noop.jpg

3b296d6d48d14451a4db8eaf9e02a7aa_noop.jpg

09aac206fd56407d9de2e8f696a7544f_noop.jpg

8ea18171a601484bb9ca9301f9a31e63_noop.jpg

64c45e869627496595172d67f56506d6_noop.jpg

4bb6ca0ef6c8414e871b635f311808bb_noop.jpg

8a8f08be1c9f476586dd3069e993e789_noop.jpg

a1e0aba5af7f4eadbca8d1d646054908_noop.jpg

2acdbce71d7c405cb39b3af529214ad3_noop.jpg

28c71694f7b34e5798a86fe90d3e3316_noop.jpg

17f1ef6fdb314ad0866c7d38b3a932f3_noop.jpg

87003cb2c5424bb0ae46c181ea094ff6_noop.jpg


咨询服务

400-869-2012

联系我们
  • 4 0 0 - 8 6 9 - 2 0 1 2
  • 咨询电话工作时间:周一至周五:09:00-19:00
  • kefu@fadada.com 地址:深圳市宝安区新湖路壹方中心写字楼B座20楼
  • 微信公众号

我们联系您

© 2014-2020 深圳法大大网络科技有限公司版权所有. 保留一切权利. 增值电信业务经营许可证:粤B2-20170163 软件著作权  |  粤ICP备14100822号-1 |  本应用支持IE11或Edge浏览器进行浏览

法大大电子合同在以下版本的 Windows 10 上受深圳法大大网络科技有限公司支持: Windows 10 专业版、Windows 10 教育版和/或 Windows 10 企业版,法大大电子合同在市场内支持的 Windows 10 服务分支上受支持,包括 Current Branch